由我院宋宇教授撰写的《马克思主义经济学创新发展研究》在中国经济出版社出版。该书是马克思主义经济学基本观点研究方面,尤其是在马克思主义经济学与西方经济学的比较研究等方面取...
5月9日上午,yl7703永利集团院长吴振磊教授、副院长李辉副教授和旅游管理系主任梁学成教授等一行专程前往西安国际港务区参加政校企合作活动。参加活动有西安国际港务区管委会副主任杨...
在由中国管理案例共享中心组织的第十一届“全国百篇优秀管理案例”重点项目评选申报工作中,我院张红芳老师牵头申报的案例《陕鼓集团的全球价值链攀升之路:从制造服务化到逆向外包...
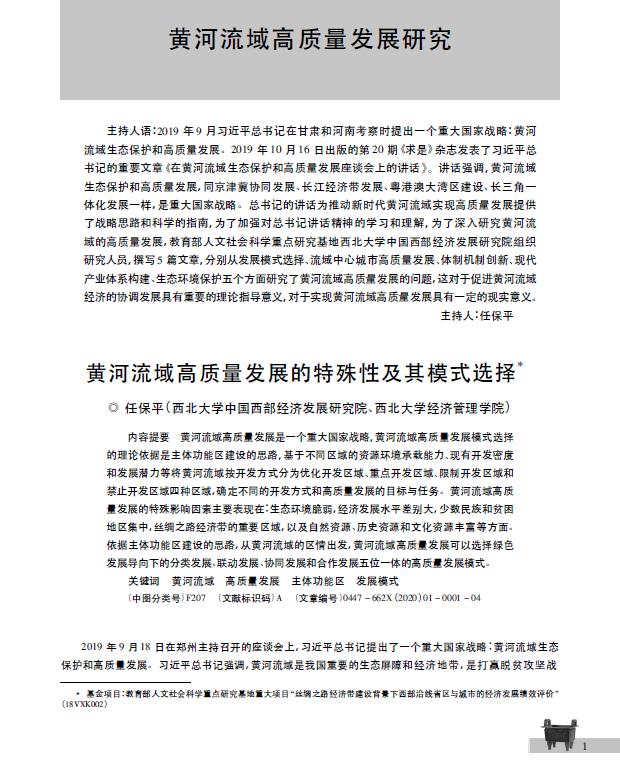
《新华文摘》2020年第7期全文转载我院任保平教授文章“黄河流域高质量发展的特殊性及其模式选择”,同时作为封面文章加以推荐。该文发表于《人文杂志》2020年第1期。 2019年9月18...
疫情防控期间“不停学、不停研”积极在行动!5月6日晚,经济增长质量论坛2020年第4期(总第81期)继续采取线上会议的形式举行。我院数理经济学专业本科生张艳姣、叶蔚然、罗晶丹和经...
在决胜全面建成小康社会决战脱贫攻坚之年、统筹推进疫情防控和经济社会发展工作的关键时刻,4月20-23日,习近平总书记时隔5年再次来陕西考察指导工作,发表了重要讲话,作出了系列重...
4月16-27日,yl7703永利集团召开了2020届9个系的本科毕业生、硕博毕业生共计10场就业教育座谈会。院党政班子成员、各系系主任、教工党支部书记、毕业年级辅导员与未就业学生318人深入...
为在疫情防控期间积极践行“停课不停学、不停研”,4月22日晚,经济增长质量论坛2020年第3期(总第80期)继续采取线上会议的形式举行。我院西方经济学专业硕士生杜宇翔和理论经济学...
中国·yl7703永利集团官网|官方网站-Official Website 版权所有 地址:中国·西安郭杜教育产业园区学府大道1号 邮编:710127 邮箱:jgxy@nwu.edu.cn 电话:86-029-88308227 后台登陆