根据《yl7703永利集团关于做好2022年推荐优秀应届本科毕业生免试攻读研究生工作的通知》(网址https://www.nwu.edu.cn/info/1205/24357.htm)和《yl7703永利集团推荐优秀应届本科毕业生免试攻读硕士学位研究生实施办法》要求,认真贯彻落实学校“一院一策”的基本精神,坚持公开、公平、公正的基本原则,做到“标准明确、程序公开、遴选公正、竞争公平”,我院2022年推荐优秀应届本科毕业生免试攻读硕士学位研究生(以下简称“推免”)工作的实施细则如下:
一、推免工作组织
1.领导小组
组 长:吴振磊 杜勇
副组长:李辉 徐自成
成 员:马莉莉 师博 康蓉 赵传仁 高煜 茹少峰
王满仓 冯均科 李纯青 齐捧虎 梁学成 孔军
2.工作小组
组 长:李辉 徐自成
成 员:刘琳琳 杨艳 齐江海 石 阳
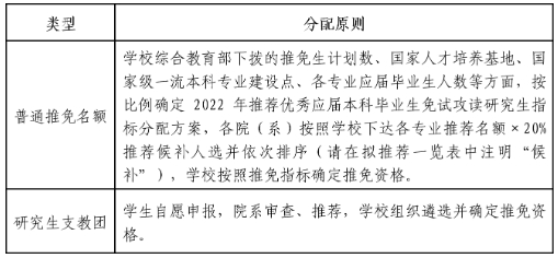
二、推免类型及分配原则
根据教育部下达的2022年推免生名额,综合考虑学科专业发展需要,我校推荐指标分配原则制定如下:

我院各专业推免比例分配如下:经济学基地班50%;数理经济学实验班30%;金融工程20%;工商管理(财务管理、市场营销)15%;金融学15%;其他专业10%。按照学校要求,学院以不超过推免名额的20%推荐候补人选。若学校有追加名额,学院将在综合考虑专业发展、专业保研率以及学生综合考核成绩的基础上,在各专业候补人选中择优分配追加名额。
2022年我院各专业推免名额分配表
序号 |
专业 |
名额分配 |
合计 |
1 |
经济学基地班 |
15 |
67 |
2 |
数理经济学实验班 |
9 |
3 |
金融工程 |
7 |
4 |
工商管理:财务管理 |
5 |
5 |
工商管理:市场营销 |
5 |
6 |
会计学 |
5 |
7 |
经济统计学 |
3 |
8 |
金融学 |
6 |
9 |
财政学 |
4 |
10 |
国际经济与贸易 |
3 |
11 |
信息管理与信息系统 |
3 |
12 |
旅游管理 |
2 |
三、推免条件及相关要求
(一)推免生应具备以下基本条件
1.纳入国家普通本科招生计划录取的应届毕业生(不含第二学士学位学生)。
2.具有高尚的爱国主义情操和集体主义精神,社会主义信念坚定,社会责任感强,遵守法纪校规,诚实守信,学风端正,积极向上,身心健康。
3.勤奋学习,刻苦钻研,成绩优秀。国家人才培养基地专业学生加权平均分排名须在本专业2/3以内(含2/3),其他专业学生加权平均分排名须在本专业2/5以内(含2/5),且无挂科科目。
4.学术研究兴趣浓厚,具有较强的创新意识、创新能力、实践能力和专业能力倾向,并获得两名以上本校本专业教授联名推荐(手写体推荐信)。推荐专家应给受推荐学生讲授过课程,或指导过受推荐学生参与其个人研究课题,或指导过实验、竞赛、创新创业训练计划等。
5.参加国家大学英语四级考试成绩达到425分以上(含425分);或参加权威机构组织的外语水平考试取得相应成绩或等级(TOEFL成绩≥80分(两年有效),或GRE成绩≥300分(新分制、五年有效),或雅思成绩≥5.5分(两年有效));小语种学生应通过相应的国家外语等级考试。
6.有下列情况之一者,不能获得免试推荐资格:①违犯法规校纪,在个人诚信或思想政治表现方面有不良记录;②所修课程(全校通识教育选修课程和公共选修课程除外)有挂科者。
(二)研究生支教团专项推免工作
申报中国青年志愿者扶贫接力计划研究生支教团项目推免生,除满足推免生基本条件以外(成绩排名符合要求,且无不及格科目),还应具备以下条件:
1.本科期间在学校或院(系)担任主要学生干部,并取得一定工作成绩;热心公益,拥有一定的社会实践或志愿服务经历(中共党员、获市级以上表彰者优先)。
2.语言表达能力良好,热爱并能胜任到西部贫困地区开展支教(服务)工作,且必须服从全国项目办分配。
3.研究生支教团项目推免生必须报考yl7703永利集团。
(三)综合成绩核算
1.申请推免学生须参与各院(系)或专业的综合排名,综合排名以综合考核成绩为排序依据,综合考核成绩将学生本科阶段学业综合成绩作为基础遴选指标。不得专门组织遴选推免生的考试(包括笔试、面试等)。
2.在同等情况下,对具有参军入伍服兵役、参加志愿服务、国际组织实习经历,或在科研、文艺、体育等方面具有特长的学生可予以优先考虑,但须参加综合排名,不得单列指标。
3.遴选推免生按照以下公式计算综合考核成绩,并依据总成绩由高到低排序,确定拟获得免试推荐资格的学生名单。
综合考核成绩=加权平均分×90%+创新素质奖励分×10%(≤10)
(1)加权平均分计算方式如下:

纳入加权平均分计算的课程模块由院(系)根据各专业准出实施细则确定,但必须包含专业人才培养方案中要求的通识通修课程(不包括通识教育选修课程)和学科平台课程、专业核心课程。通识教育选修课程、辅修专业课程可不计入加权平均分计算。
(2)创新素质奖励分参照《yl7703永利集团推免生创新素质奖励加分细则》,由学院结合自身实际情况合理设置各遴选指标所占比重、单项指标上限分值以及创新素质奖励分整体占比(最大值不超过10%),制定具体办法。学生在某一方面中有多项加分情况时,原则上只取一项。
(3)纳入创新素质奖励分的学术专长原则上仅限本科阶段在核心及以上期刊以独立作者或第一作者发表的与学业相关的科研论文;作为主力成员参加与学业相关的国内权威科研竞赛(全国赛)并获得三等奖以上奖励(国际赛事参照执行,但不得低于国内赛事相关要求)。学生与直系亲属或学历、职称、职务明显高于本人者合作的科研成果、竞赛奖项等仅作为参考,不纳入学生本人推免遴选综合考核成绩计算范围,同等条件下可优先考虑。
(4)论文、专利、奖励等成果须以yl7703永利集团为第一完成单位,且在申请推免资格当年8月31日之前正式发表或获得者。期刊等级的认定根据yl7703永利集团科研管理部门最新的期刊目录文件中的有关规定执行,增刊、特刊、汇编以及会议论文集均不予认定,录用通知不予认定,具有DOI号认定的论文录用通知予以认定。
4.学院成立专家审核小组(专家组成员应具有相关学科副教授以上职称,一般不少于5人),对申请推免资格学生创新素质奖励分相关成果、证书以及表彰等佐证材料进行审核,排除抄袭、造假、冒名及有名无实等情况,并组织相关学生进行公开答辩。专家审核小组及每位成员均须给出明确审核鉴定意见并签字存档,同时报学校教务处备案。审核及答辩全程录音录像,审核结果要在本单位网站予以公示。未通过审核鉴定或答辩的,不得纳入推免遴选综合考核成绩计算。
四、推免工作组织
1.推免工作全程接受学校纪检与监察部门监督。学院严格按照《yl7703永利集团推荐优秀应届本科毕业生免试攻读硕士学位研究生实施办法》(附件1)第十一条要求,成立本单位推免生遴选工作领导小组和工作小组,加强对推免工作的组织与指导。学生若有异议,由学院推免生遴选工作领导小组进行裁决和解释,并将裁决意见报送学校审议。
2.领导小组要结合学院实际,参照本通知要求制定本单位免试推荐工作实施细则。实施细则须经各院(系)党政联席会议通过,院长、书记审签后在院(系)公告栏和学校教务处网站上公布,并报送学校教务处备案;工作小组具体负责成绩核算、信息核实、材料整理等相关工作。
3.推免相关工作人员有直系亲属或利益相关人员(如收费辅导教学等)报名参加本单位推免招生的应主动申请回避,有非直系亲属等报名参加推免招生的要主动报备。相关学生申请推免资格时也应主动向学校主动报备亲属(含非直系亲属)情况。对未按规定报备声明回避关系的推免相关工作人员,将依规依纪严肃处理;对未按规定报备声明回避关系且影响推免过程和结果公平公正的学生,将取消其推免资格。
4.学院对学生的申请资格、成果与获奖证书及其他申报材料进行审核,对学生相关申报材料的真实性负责;并做好推免信息公开工作,保证公开、透明,将学生的相关申报信息以及拟推荐学生名单张榜公布,公示期间公示内容不得修改,如有变动,须对变动部分做出说明,并对变动内容另行公示。
5.学院将学生对推免程序、标准的意见和对结果的异议纳入本单位信访举报、申诉受理机制,充分保证学生反映问题以及申诉渠道畅通,及时发现、坚决纠正推免工作中出现的错误。
五、推免工作程序
根据教育部要求,本年度推荐工作于9月25日前结束,推荐工作结束后启动接收录取工作。我校推免工作的推荐环节工作程序与时间安排如下:
1.9月9日前:学院成立本单位推免生遴选工作领导小组和工作小组,筛查2022届拟毕业学生情况并拟定院系免试推荐工作实施细则。
2.9月9日-10日:学院组织学生自主申报,督促学生认真填写《yl7703永利集团推荐优秀应届本科毕业生免试攻读硕士学位研究生申请表》(附件2),提交有关成果与奖励证书及其他相关佐证材料。
3.9月11日-13日:学院推免工作小组组织专家组对申请推免资格学生的科研创新成果、论文、竞赛获奖等奖项及内容进行审核鉴定,根据审核结果核算学生综合考核成绩,严格按照学校划拨指标确定拟推荐学生名单,将通过审核鉴定的科研创新成果、论文、竞赛获奖奖项和内容以及拟推荐学生的基本信息汇总整理后张榜公示(公示期不少于3天),并将相关申报材料报送教务处。
4.9月14日-9月16日:教务处汇总整理各院(系)拟推荐学生信息,并提交学校推免生遴选工作领导小组研究审定,审定通过的拟推荐学生名单在全校进行公示;经公示无异议后统一上报资格名单。
推荐工作环节结束后,请申请推免的考生通过“推免服务系统”进行注册、报名。
六、申报材料
各单位应在规定时间内报送相关材料,学校将在校园网公告栏予以公示:
1.9月9日前,将免试推荐工作实施细则、2022届拟毕业学生名单、领导小组成员名单及工作人员联系方式纸质版经签字盖章后报送至教务处教学科,电子版发送至jxke@nwu.edu.cn。
2.9月13日前,将以下纸质版材料经签字盖章后报送至教务处教学科,电子版材料发送至jxke@nwu.edu.cn。
①纸质版材料:各院(系)拟推荐免试学生情况一览表(附件3)、拟推荐学生特殊学术专长审核意见表(附件4)、拟推荐学生特殊学术专长审核汇总表(附件5)。
②电子版材料:yl7703永利集团推荐本科毕业生免试攻读硕士学位研究生申请表、相关佐证材料、教授推荐信(以上文件整合成一个pdf文档,以“院系+学号+学生姓名”命名)、本科成绩单PDF版本(本科成绩单单独提交并以“院系+学号+学生姓名”命名)、拟推荐学生特殊学术专长审核意见表、拟推荐学生特殊学术专长审核汇总表、院系拟推荐免试学生情况一览表。
七、注意事项
1.推免工作中凡有弄虚作假行为者,学校一经查实,将立即取消相关学生推免资格,并按有关规定对当事人予以处分。
2.从学校公示推免生名单之日直至学校通过推免服务系统上报名单期间,学生可向学校提交书面申请放弃推免资格,申请书须由院系负责人签字,并加盖院系公章;放弃名额由公示名单中候补学生依次递补。
3.推免生一旦被录取,不得以任何理由私自放弃推免资格。否则,学校将在该生个人档案中注明不诚信记录并函告其被录用的国内外院校或用人单位。
4.本办法未尽事宜,由教务处、研究生院、校团委、学工部负责解释。
上述表格均可在“教务处主页”或学校公告栏下载,请按照规定格式和内容填写,并将相关申报材料签字盖章后,按时送交教务处。
免试研究生遴选推荐工作的各个环节,广大同学均可通过学校公布的电话或电子邮箱进行监督和反映。
联系人:刘琳琳、杨艳、齐江海
联系电话:88308065;88308459
邮箱:jgxyjw8065@163.com
附件:
1.《yl7703永利集团推荐优秀应届本科毕业生免试攻读硕士学位研究生实施办法》
2.yl7703永利集团推荐本科毕业生免试攻读硕士学位研究生申请表(2021.9修订)
3.院(系)拟推荐免试学生情况一览表(2021.9修订)
4.拟推荐学生特殊学术专长审核意见表(2021.9修订)
5.拟推荐学生特殊学术专长审核汇总表(2021.9修订)